App development cost in UK: Cost to build an app in UK
Share
Share

Get a quick blog summary with
Planning to build an app in the UK but unsure about the cost?
You’re not alone—this is the most common question we get.
With 7+ years of experience and 300+ app projects across 15 industries, we’ve seen what drives development costs up (and how to keep them down).
This guide breaks down UK app development costs—by complexity, platform, features, and more—so you can plan with confidence.
How much does app development cost in the UK?
App development in the UK typically costs between £15,700 and £198,180.
A basic app costs approximately £23,783 to £47,560, while advanced applications range from £158,550 to over £198,180. Prices vary based on features, complexity, platform, and developer experience.
They are as follows:
- App Complexity: The number of features required.
- Platform Selection: Developing for iOS, Android, or both impacts cost.
- Design Requirements: Custom UI/UX designs are costlier than standard templates.
- Development Team: Costs vary for freelancers, small teams, or large agencies.
- Developer Location: Rates differ based on onshore or offshore developers.
- Backend Infrastructure: Includes servers, databases, and cloud integration.
- Third-Party Services: Integration of APIs, payment gateways, or other tools.
- Testing and QA: Time spent on ensuring a bug-free and optimized app.
- Maintenance and Updates: Costs for ongoing support and new features.
- Timeframe: Expedited development can increase costs.
Since you now get an overview of the average app development cost, learn more about our app development services in the United Kingdom (UK):
How much does it cost to put an app on the app store in the UK?
When publishing an app on the App Store and Google Play Store, developers need to create an account and pay a one-time registration fee for Google Play and a yearly fee for the App Store. It is as follows:
What affects mobile app development cost in the UK?
Several factors can impact mobile app development costs in the UK. They are as follows:
1. App Complexity
App development costs in the UK range from £15,700 to £198,180+, largely depending on complexity. Simple apps are quicker and cheaper to build, with basic features and minimal backend.
In contrast, complex apps need advanced features (e.g. user profiles, real-time updates), larger teams, and ongoing maintenance—driving up costs. Developer location also impacts pricing.
Here is a table that showcases the breakdown of the mobile app development cost based on its complexity:
2. Type of App
The cost of app development in the UK varies from £15,000 to £50,000 based on the app type.
Each category requires different features, designs, and backend support, which affects the overall effort and budget.
Knowing your app type helps align your goals with technical and cost expectations.
Here is a table that shows the cost of app development in the UK based on the type:
3. App Platform
The cost of building an app development can fall between £10,000 - £100,000. An app platform is the operating system or environment on which a mobile application operates. The most popular mobile app platforms are Native, Cross-platform, Hybrid, and Progressive Web Apps.
These platforms serve as the cornerstone for app development, including tools, frameworks, and rules for building apps that integrate smoothly with their respective ecosystems.
4. Features and Functionality
App features and functionality can cost between £10,000 and £100,000.
Basic features like login or navigation are affordable, while advanced ones—like real-time tracking or AI suggestions—require more time, skill, and resources, increasing the overall cost.
More features mean more complexity and higher expenses.
Here are some of the most common features and functionalities an app can have:
5. Design and Layout
The cost of designing a mobile app in the UK is about £10,000 to £50,000. Design and layout are the visual and interactive components of a mobile app that consumers interact with.
This covers the user interface (UI), which consists of buttons, colours, and typography, as well as the user experience (UX), which is concerned with how users traverse the application.
The app's style and layout establish the first impression and have a direct impact on user satisfaction, retention, and overall functionality. A well-designed program provides a smooth, intuitive experience, but a poor design can impede usage. Some of the factors that impact the cost of design and layout are as follows:
6. Server and Back-end Infrastructure Requirements
The cost of developing a server and back-end infrastructure varies between £10,000 to £100,000+. Server and back-end infrastructure are the components that handle the logic, data administration, and storage of a mobile app. The back-end consists of the server, database, and the software that runs on them, which provide the app's functions.
The backend is critical for apps that require user authentication, real-time data synchronization, or access to massive databases (e.g., e-commerce, social media apps, on-demand services). Some of the factors that can impact its cost are as follows:
7. Third-Party Service and API Integration
The cost of adding third-party service and app integration inside an app can cost around £500 to £5,000 per service. Third-party API integration is the process of linking an app to external services, platforms, or tools using their APIs. Some of the most common third-party services and API integration are as follows:
Pro Tip: Rather than creating these features from scratch, developers use APIs to access pre-built services and expedite the development process, saving time and resources.
8. Testing and Quality Assurance
The cost of testing and quality assurance for a mobile app development is between £15,000 and £50,000. Testing and Quality Assurance (QA) are crucial steps in mobile app development to ensure the app functions correctly, is user-friendly, and meets the specified requirements.
Testing includes bug fixes, device checks, and performance validation. Some of the factors that impact the cost of testing and QA are as follows:
- Types of Testing: Functional testing, performance testing, security testing, and usability testing can all add to the overall cost. More advanced testing (such as automation and load performance) necessitates the use of extra tools and experience.
- Device and OS Compatibility: Apps must be tested across several devices and operating systems. Testing on a variety of devices (smartphones, tablets, etc.) incurs significant costs.
- Bug Fixing and Iterations: Identifying and correcting errors during the testing phase is time-consuming. The more bugs that need to be fixed, the higher the expense.
- Quality Standards and Compliance: Apps that require high-security standards (e.g., banking apps) or must fulfill industry-specific compliance (e.g., healthcare apps under HIPAA or GDPR) frequently require additional testing, which raises expenses.
9. Maintenance and Ongoing Cost
The average maintenance and ongoing cost for a mobile app is between £7,500 and £10,000. Maintenance and ongoing costs are the expenses incurred in keeping the app updated, secure, and functional after its initial launch.
These expenditures are crucial to ensuring that the app is bug-free, fulfills user expectations, and adheres to the recent operating system changes. Some of the costs associated with maintenance and ongoing costs are as follows:
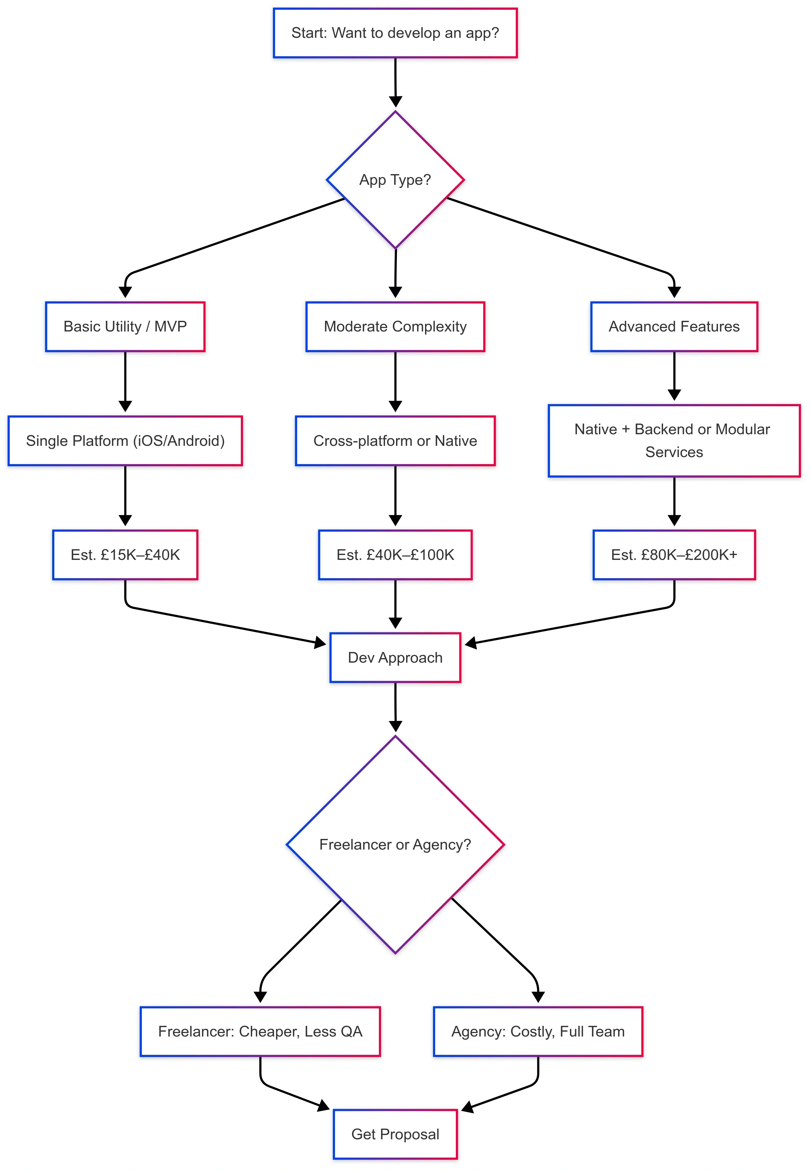
👇 Not sure where your app fits in?
Use this quick decision flow to estimate your budget and development approach based on your app’s complexity.
Whether you're building something simple or an advanced, feature-rich mobile app, this flowchart will help you identify the right path — and what to expect in terms of cost and collaboration.

App Development Cost Breakdown by Platform
When planning app development, it’s essential to understand how platform choice impacts the cost. Below is a breakdown of typical costs for various app types in the UK.
Android app Development Cost
The Android app development costs typically range between £10,000 and £150,000, depending on the app's complexity, functionality, and design. Apps that support numerous devices require more animations or have extensive third-party interfaces, which can increase costs.
iOS app Development Cost in UK
The cost of iOS app development typically ranges between £30,000 and £130,000, depending on the app's functionality and design. iOS apps are frequently less expensive than Android apps due to fewer device differences. Still, advanced features such as payment integration and better animations can raise the price.
Web app Development Cost in UK
Web app development costs between £8,000 to £70,000, depending on the backend systems, third-party connections, and cross-browser compatibility. Web apps often require extensive testing across multiple browsers and devices, increasing the overall development cost.
Flutter app Development Cost in UK
Flutter app development typically costs between £20,000 to £100,000. The framework's single codebase shortens development time and expenses. However, capabilities such as real-time data processing or platform-specific customizations can still raise the cost.
Blockchain app Development Cost in UK
Blockchain app development is more expensive, with expenses ranging from £5,970 to £10,450 for a simple app and going above £25,000 for complex apps. The cost is determined by the type of blockchain (public or private), its interface with cryptocurrencies, smart contract capabilities, and ongoing maintenance.
App Development Cost Breakdown by Use Case
The cost of designing a mobile app varies greatly depending on its use case and capabilities. The following is a breakdown of cost ranges for popular app categories in the UK:
Food Delivery app Development Cost in UK
The cost of establishing a food delivery app varies from £10,000 to £50,000, depending on features such as real-time tracking, payment gateway integration, geolocation, and user profiles. Adding additional features like customer feedback, delivery management, or multi-restaurant support will raise both complexity and cost.
Grocery app Development Cost in UK
Grocery app development typically costs between £23,780 to £198,180. Order tracking, delivery scheduling, payment gateway connection, and stock management all increase costs. If the program supports many vendors or complicated inventory systems, the cost will increase.
Real Estate app Development Cost in UK
The cost of real estate apps falls between £20,000 and £70,000 or more with features like property search, listing management, and geolocation. Adding options such as 3D property tours, advanced search filters, agent profiles, and secure payment methods raises the cost.
Marketplace app Development Cost in UK
Marketplace apps typically range in price from £10,000 to £200,000 or more. Key features such as user profiles, product listings, secure payment gateways, real-time notifications, and customer feedback systems increase development costs. If the program supports numerous categories or contains features such as escrow services, the cost will rise.
Ecommerce Mobile app Development Cost in UK
Ecommerce app development typically costs between £5,000 to £100,000, depending on aspects such as product volume, payment gateway integration, inventory management, and consumer profiles. Advanced features such as push notifications, product recommendations, loyalty programs, and integrated analytics can increase the cost.
AI-Based App Development Cost in UK
AI-based app development expenses can range from £23,783 to £198,180+, depending on the level of AI involved. Machine learning models, natural language processing, and predictive analytics have a substantial impact on costs.
App development pricing models in the UK
1. Project-based (fixed pricing)
How it works:
You agree on a fixed cost and timeline based on clearly defined features and scope. No major changes can be made once development begins.
Best for:
One-off projects with well-defined requirements and deadlines.
Pros:
- Predictable cost
- Clear deliverables
- No surprise charges
Cons:
- Limited flexibility
- Scope changes can be expensive
Typical cost: £50,000 – £150,000
2. Hourly pricing
How it works:
You’re charged by the hour. Total cost depends on time spent and the developer’s rate.
Best for:
Projects with evolving needs or unclear scope at the start.
Pros:
- Pay as you go
- Transparent tracking
- Easy to scale
Cons:
- Final cost is unpredictable
- Potential risk of inefficiencies
Typical cost: £50 – £150 per hour
3. Value-based pricing
How it works:
Pricing is based on the business value the app is expected to deliver— not on hours worked or scope alone.
Best for:
Strategic, high-impact projects linked to revenue, growth, or performance goals.
Pros:
- Aligned with business outcomes
- Flexible and tailored pricing
- Potential for high ROI
Cons:
- Hard to define value upfront
- Risk if the expected outcomes aren’t achieved
RELATED APP DEVELOPMENT RESOURCES:
- How to create your dating app?
- How to make an app like Uber?
- How much does mobile app development cost?
Final Words (Freelancers vs In-House vs App Development Agency: Which one to Hire?)
At Tenet, we help clients choose between freelancers and agencies based on their project needs.
Freelancers work best for focused tasks like UI design or single feature development. They're ideal for small projects and MVPs. But they struggle with large-scale projects or managing multiple features.
Development agencies like us bring complete teams of designers, developers, and project managers. We cost more than freelancers but deliver better coordination for complex projects.
Pick based on your needs: freelancers for small, focused work, or agencies for full-scale development.
Have doubts regarding your app development project? Book a free consultation call with our experts.
Checklist for Hiring an App Developer in the UK
Use this checklist to evaluate your potential app development partner before investing in your next project.
- Have you built apps in my industry before?
- What is your typical app development process?
- Can I see recent work or references from past UK-based clients?
- How do you handle scope changes and additional features?
- Do you offer post-launch support and maintenance?
- What tools do you use for project tracking and communication?
- How will you ensure my app is secure and GDPR-compliant?
Need help in developing your application? Check out our cross-platform app development services in UK.
Why Choose Tenet for Your app Development Project?
Are you ready to launch your app and are looking for the right app development partner? Then, you are at the right place, as we at Tenet have been in the industry for the last 7
Tenet is a world-renowned UI/UX design and growth marketing company. We have completed more than 450+ projects and worked with more than 300 clients, including 7 Fortune 1000 companies.
Our company holds a spectacular record of 98% client satisfaction. Still not sure? You can check out reviews from some of our latest reviews below:

Here is another video testimonial from our client:
Our company caters to more than 30 services that provide you with end-to-end solutions for mobile app development. Our services cover design, development, marketing, SEO, and more.
Want to know more about our work? You can check out our portfolio to learn about the work we have done before and the type of clients we have worked with before. We are not the cheapest agency in the industry, but when you work with us, we ensure you get value for every penny you spend.
So, if you wish to discuss your project and know how we can help you more, then book a consultation with us today. Let us bring your vision together!
Book a free call with our app development experts
Book a free call with our app development experts
Got an idea on your mind?
We’d love to hear about your brand, your visions, current challenges, even if you’re not sure what your next step is.
Let’s talk














